The
problem of musical simplicity.
The first problem is the multitudes of meanings which are
attached to the term simplicity, these include ease and uncomplicatedness,
plainness, minimalism, modesty, artlessness and naivety. The second problem
follows on in that if the music is plain or uncomplicated there is little to
engage with, it does not support an often held view of art as profound,
insightful, reflective.
We intuitively hold to the view that one requires a great
deal of knowledge to appreciate the working of complex music and less to grasp
simple music. I believe that the case can be made that the process of writing
simple music is every part as challenging as composing complex music, and the
degree of empathy and involvement for the listener is similar if not the same
for both.
For this introduction I shall make comparisons with texts
and our skills of reading, speaking and listening in order to tease out the
appropriate qualities of simplicity for musicians and artists.
The process of reading is recognized as complex, and it is
one that every blog reader will be familiar with, so I shall be as brief as
possible. There are five recognised stages of reading, emerging pre-reader, novice reader, decoding reader,
fluent comprehending reader, and expert reader. The final stage relates to how
much reading is integrated into our daily life and the type of literature we
encounter as it has a direct bearing on our reading comprehension and
interpretation. It is this process that liberates the reader and offers new
insights outside the intention of the author.
Reading is a means of sharing information and ideas. It is complex because there is an interaction between the author and reader, and that process is itself creative and critical. The creativity is on different levels but may include image forming of characters and places, and in another context the association with ideas outside the text. There are as many interpretations as there are readers.
So let us compare a simple and complex text (with thanks to the plain English society):
Before
Your enquiry about the use of the entrance area at
the library for the purpose of displaying posters and leaflets about Welfare
and Supplementary Benefit rights, gives rise to the question of the provenance
and authoritativeness of the material to be displayed. Posters and leaflets
issued by the Central Office of Information, the Department of Health and
Social Security and other authoritative bodies are usually displayed in
libraries, but items of a disputatious or polemic kind, whilst not necessarily
excluded, are considered individually.
After
Thank you for your letter asking for permission to
put up posters in the library. Before we can give you an answer we will need to
see a copy of the posters to make sure they won't offend anyone.
This is a factual text, music is an expressive art form but one might associate it with a five finger exercise, a study in technique where we know there is a requirement to fulfil. However we can take something useful when we examine what makes the second simple, the differences that might interest the musician involve sentence and overall length, keeping to one topic per sentence, appropriateness of vocabulary.
Differences between reading a language text and music are considerable, in no particular order words are used in either horizontal or vertical formations (depending on language), music regularly encompasses both; internalization of text is more common with words, the external voicing of music has articulations, length, speed imposed; group readings exist (in Welsh “Cerdd Dant” mix music and speech in a formal design) but are less frequent while group performance in music is common. The most obvious difference is that the musical parameters pitch, tempo / duration, dynamics etc. make the process of reading music more complex than text. There are historical reasons for the precision of scores involving communication (or the difficulties of communicating) between musicians in earlier times. The situation is of course far more fluid now.
Moving on, let us consider the listener and his or her understanding of simplicity and complexity through the use of language and speech. Every person has the capacity to acquire their mother tongue, grammar is integrated into understanding of speech from infancy. Early meaningful communication is key to language learning, and often the reason that acquiring a new language fails is that students sometimes use grammar guides and the like in place of significant and useful speech. What can be even more infuriating to the second language learner is that knowing rules of grammar does not result in speaking or writing well. Like reading one can make speech obscure by using a different vocabulary, even then context aids understanding. Practice with specific vocabularies can ease the process of listening, how natural the language becomes depends on the amount of time and effort put in to make communication possible.
Many musicians are brought up within a musical environment, but there are examples of non-musical families suddenly finding a musical cuckoo in the nest. This extract demonstrates how much works still needs to be done to understand the “naturalness” of musical ability:
Yet evidence for the contribution of talent over and above practice has proved extremely elusive. In another recent study, Ericsson and his colleagues studied young pianists and violinists in their early 20s at the Music Academy of West Berlin, Germany. They asked the music professors to nominate the best young musicians, those who they thought had the potential for careers as international soloists, as well as others whose potential they regarded as not quite so great, and a third group who were most likely to become music teachers. Hence, in terms of achievement, the first group comprises the most exceptional musicians, the second group the next most outstanding, and the last group the least exceptional.
If "talent" is the primary factor, we might assume that these three groups differ in their innate giftedness for music and that this explains their different levels of achievement. If a person is innately gifted, then he or she can very rapidly attain an outstanding level of performance once the basic skills and knowledge required have been mastered. Yet Ericsson and his colleagues obtained a surprising finding: the best musicians had simply practiced more across their lives than the next best ones, who in turn had practiced more than the ones likely to become music teachers. Each of the musicians was asked to estimate approximately how many hours a week they had practiced each year since the outset of their musical training, and these estimates yielded cumulative totals of about 10,000 hours for the best musicians, followed by 8,000 for the next best ones and 5,000 for the least accomplished. The musicians also kept diaries for a week, recording their exact amounts of practice, and these yielded comparable differences, suggesting that the retrospective estimates were roughly accurate.
this additional short extract reveals some surprising information:
Since the musicians were regularly taking musical grade exams, Sloboda, Howe and their colleagues were able to use this as a measure of musical progress and could therefore calculate the amount of practice that took place between successive grades. The surprising result was that the most gifted children required just as much practice as the less gifted ones: in fact, if anything, there was a tendency for them to require more. For instance, the most gifted group required on average 971 hours of cumulated practice to reach Grade 4, while a less talented group took 656 hours.
The document is available to read in full here:
http://www.indiana.edu/~jkkteach/P335/shanks_expertise.html
Reading,
speaking fluency requires considerable engagement to find that “expert” level,
as does musical performance. This does not mean that the expert will only
engage with a complex world only that they have the tools to do so.
Speech
is not always on a performance level, it can be casual, music tends to be
directed at an audience and as a consequence there is more planning, regularity
and order, which should make it more direct if not simple. Prepared speeches
will display many characteristics with composition (without the articulations
written in), a speech requires order, a clear pathway is essential to retaining
the audience. Can simplicity be ascribed to well-designed pathways, where the
clearer the route the more immediate and powerful the resulting experience?
Later on I will consider in some depth two works by Arvo Part from different
periods of his life to make the pathway argument clearer, both compositions share
characteristics but occupy different stylistic worlds, for some listeners it
will be surprising that they share a similar degree of simplicity.
Having
looked at reading and speaking let us turn to the process of writing / composing.
I am certain that most composers have encountered music which communicates with
a large audience in a style that is accessible to experienced and inexperienced
listeners alike. The music may display full control over musical detail, style
and convention without demanding that the listener is familiar with these. Such
works might provide an immediate positive emotional response which in the best
examples endures repetition and stands the ‘test of time’. In my mind Barber’s
“Adagio for Strings” provides one example of simple and direct music. Even when
playing the music in an ensemble one can appreciate the overall shape and
progression of the musical argument, it is almost as if all the musicians are
breathing together as the music progresses. While examples of simple and
effective music like the Adagio turn up in every period of Western music they
are in the minority of works.
There
are many lovers of “Art” who hold a notion where age provides artists with a
wealth of experience which is distilled into a spiritual elixir. This distilled
essence makes their work ever more refined, accessible, even simple, and may
offer a direct route to experiencing sublime or (near) religious experiences.
Is
there a parallel level of expertise in writing which leads to being able to
compose in a direct and accessible style? Is there some particular technique to
simplicity? Our first question should be directed at recognising what is simple
in music, and if we can identify what is simple, how long can this
characteristic function in the context of a composition before it is ‘corrupted’
by complexity? Let us now examine two works by Arvo Part to explore a little
further the nature of simplicity.
The spaces of “Perpetuum Mobile” and “Frates”.
“Perpetuum Mobile” presents a gradual crescendo and
diminuendo, ranging from a calm pppp at the opening to ffff at the climax,
marked by percussion. It is a very simple shape for the listener and for the
analyst a complex web of organised detail. Within this detail instruments are
given individual roles, there is a scheme for the duration of values, primarily
with a process of reduction and repeated note values within prescribed lengths
of time resulting in a mesh of cross rhythms. There are examples of association
of values with texture, strings longer values, woodwind shorter, and vice
versa. There are also controls on the number of instruments playing at any one
time with associated dynamics. As is often the case with such complexity the
ear picks out regular beat patterns and in the Neeme Jarvi recording I have one
can pick out a regular four beat pulse towards the climax.
The main body of the music is composed of six sections each
of twelve bars. Sections are articulated by changes of register and instrumentation,
but dovetailing between sections make these less obvious to the listener so
changes between higher and lower registers are less well articulated. To add to
the pulsing character of the music in the opening sections each paragraph has a
crescendo organised as initial dynamic + 2 increases and return to the initial
value.
It would seem that “Perpetuum Mobile” is a work more
concerned with dynamics, space and rhythm than pitch organisation, the work
being of 12 tone construction. The row forms two identical hexachords of
0,1,2,3,6,7, but there is no symmetry within the pitch arrangement.
Just to recap the main point, “Perpetuum Mobile” has a
simple overall shape, discernible on first hearing, general characteristics
that require a good ear and some guidance, and complex detail that would emerge
with study and a score to hand. Let us compare the situation with the later
work “Frates”, which most would say uses a different musical language, e.g. the
pitch formations have changed from 12 tone to far more conventional harmonies (key
signature included). There are similarities between the works, let us explore
some of these before determining if “Perpetuum Mobile” stands in the world of
complexity and “Frates” in one of simplicity. There are a number of different versions
of “Frates” but there are common features to each. A fine performance of the
violin and piano setting is available on You Tube with a score:
At the first encounter the main features are the
alterations between two musical events, one long and one short. In this violin
and piano setting the short two bar section’s first appearance is dramatic. It emerges
from the gradual violin crescendo with an accented bass register forte chord, echoed
at the piano level, (both bars in 6/4). This event is regularly repeated at figs.
2, 3, 4 etc. in the score. While the piano repeats the same musical figure the
violin part undergoes small changes. These two bar interjections form a frame
for the second and longer musical phrase. This second event has a rhythmic
design, the bars expanding from 7/4 through 9/4 to 11/4 x2. The listener can
feel the music stretching and expanding in the process, and one may view it as
either the frame being enlarged to accommodate the melody or vice versa.
The dynamic design is a process of gradual movement from
quiet (ppp opening to climax – fig. 6 – to ppp close. In the version for
percussion and strings the dynamics are progressive, the crescendo to the
climax is shown in the table:
|
Perc. pp, Vlc./Cb. div. pp con sordino
|
Vl. I div ppp c.s, Vl. II pp c.s.
|
|
Perc. pp, Vlc./Cb. div. pp c.s.
|
Vl. I div pp senza sord,
Vl. II p s.s
|
|
Perc. p, Vlc./Cb. div. p c.s.
|
Vl. I p, Vl. II p, Vla. mp
|
|
Perc. mp, Vlc./Cb. div. p c.s.
|
Vl. I mp, Vl. II mf, Vla. mp, Vlc/Cb div. mp c.s.
|
|
Perc. mf, Vlc./Cb. div. mp c.s.
|
Vl. I and Vl. II div mp,
Vla. mf, Vlc. section mp, Vlc./Cb. mp c.s.
|
|
Perc. mf, Vlc./Cb. div mp c.s.
|
Vl. I f, Vl. II div f, Vla. ff, section Vlc. f,
Vlc/Cb div f c.s .
|
|
Perc. mf, Vlc./Cb. div f c.s.
|
Vl. I mf, Vl. II mf, Vla. f, section Vlc./Cb.mf, Vlc./Cb.mf c.s.
|
|
|
|
Let’s take a quick look at the piano melody in the longer
section, the design here can be reduced to three sets, the first (C’, B flat,
D, C’) to 0,1,4, the second expands to 5 pcs, 0,1,4,5,7 (5-Z18) and the thirds
to 0,1,3,4,6,8,9 (7-32), the second half of the melody has the same formation.
I understand that there are other ways of looking at this melody but it is one
type of logic that reveals the system. Each successive playing then transposes
the phrases from C’ to A to F to D to B flat, G, E, C’. This taken as a
collection forms 0,1,3,4,6,8,9.
If one takes the bass of the longer event, the most obvious
detail is the drone on A, but take the 11/4 bar just before 5 and the chords
form the collection 0,1,3,4,6,8,9.
We have two very different sounding works, one which we
would immediately describe as complex and the other as simple, but in reality
the approaches are very similar.
The gradual expansion of information in “Frates” enables
the listener to anticipate events, as does the plan for the “Perpetuum Mobile”.
Simplicity is deeply associated with anticipation. Let us compare the expanding
cells of “Frates” with Bach’s C major prelude. Once we have heard the first bar
we can anticipate some of the features of the second, and once we have the
information on the first two bars we can anticipate even more events.
Satisfying us by meeting our expectations and surprising us by offering a
different harmony is part of Bach’s artistry. If providing information to
create anticipation is the definition of simple then complexity is a state in
which we require greater degrees of information over a longer period. The
challenge for the composer is to offer the listener a pathway to experience the
connections. If this is impossible then the listener can only experience chaos.
Let us expand a little on the idea of pathways for the listener. The first Prelude of the 48 Preludes and Fugues has been taken as an example of simplicity because we can anticipate much of its content. However, a well-educated listener might say the same of the Fugue or fugal writing in general, you may wish to refer to the table in the following link if you are less familiar with fugal construction:
https://en.wikipedia.org/wiki/Fugue
Most of us would agree that the music of the fugue is more condensed and the harmonic rhythm and texture changes more irregularly than the prelude. The internal quantity of events (as in this example) produces no guarantee that we can describe the music as simple or complex. You may recall that the Part “Perpetuum Mobile” has a simple auditory structure arising from a complex and condensed web of detail, if you like it is content rich, while “Frates” has less content (particularly in respect of its use of repetition) presented within a structured lattice. The Part works demonstrate contrasts of expansive space and compressed events. Composers and performers can make use of tempo to temper the sensation of compression, if harmonically and rhythmically dense music is played slowly the result is a feeling of greater space, as an example listen to the Gould performance of the E major Fugue from book 2 of Bach’s 48.
https://www.youtube.com/watch?v=Mia9woisQZo
Another outcome of compression is that we chunk events and may hear (unintended) patterns of regularity, this became clear to me when writing a set of pieces exploring a method of creating fractal music through sampling.
https://www.youtube.com/watch?v=vhPKsS14FLg&index=2&list=PLKjdfGS1edVGFFZKs56s-hLywsr5YMJ2q
Touching again on previous blogs on this site Webern uses the words intelligibility, clarity and comprehensibility in his lectures to describe the necessity for unambiguous music. After Webern intelligibility and order become inseparable. If order and simplicity are the interwoven then serial music is simple, and in some respects it is, but it is not accessible to all. Conversations with other musicians on this topic showed that associations are sometimes made between tonal music as simple and atonal music as complex. There are conventions of style that make this argument seem convincing, but one could write a work based on two whole tone scales with a dance rhythm that demonstrates simple characteristics and still fulfil the term serial. Conversely one could write a tonal work with complex cross-rhythms and surprising dissonances that has all the characteristics of complexity.
Looking, for a moment, outside the musical universe I understand that St. Thomas Aquinas held the view that “God is infinitely simple”. The argument goes that as God is spirit he is not composite and therefore simple. The idea could be introduced into this blog that if a work of art expresses or realises a single intention it is simple, like the black canvas by Kazimir Malevich, but then the outcome, like Cage's 4' 33 is not as simple as it seems:
Do we perceive music as simple if it has one characteristic that we can refer to throughout the piece (pathway)? Take Bach’s “Goldberg Variations” which has a fixed bass with built in repetition. The music moves through various degrees of complexity with the outer sections standing as perhaps the most astonishing example of elegance in all musical history. Elegance, the process of being selective in order to achieve a perfection in workmanship and design should not exclude complexity but is more often associated with simplicity.
Let us return to the single characteristic or binding feature as defining simplicity and consider the process of variation. By convention the approach taken up to the last century has been to construct a melody and develop from it streams of differing degrees of complexity without losing the connection with the origin. The process can formally work with a reversal, moving from initial complexity to simplicity, but that was not the thinking of pre20th century composers.
When one considers the enormous number of possible choices open to a composer at the start of the creative process it isn’t surprising that order emerges as a key to mastering the elements, and why Cage’s re-evaluating of order is so revolutionary. I don’t want to overplay the importance of the variables available before writing a note of music but they have a part to play in moving towards a working description of what is simple and what is not.
Let us illustrate the development of options by analogy, matching the evolution of musical styles with three games, the early modal works are like a game of tic-tax -toe which taking into consideration possible symmetries has (so I am told) 26,830 different game possibilities. The tonal system might be compared to a game of draughts (or checkers to our US readers), here the number of legal positions alone is said to be 10 to the power of 20 and its ‘game-tree’ moves take it to approximately 10 to the power of 40. To complete the picture, chess, which may be compared in the analogy to serial music has not as yet had its possible legal positions calculated accurately, a range between 10 to the power of 43 and 10 to 50 suggested. The analogy seems to hold when we consider modes and the number of chords available, the major/minor scale system, along with key change, and the near 12 million different classes of tone rows. However the analogy weakens when we consider the other parameters active in performance, to say nothing of decorations and embellishments in different styles of music.
No matter which style we consider the amount of available information is huge and the strategies greater still. Having said that the greater the number of choices the easier it should be to find clear, unambiguous moves. Put another way elegance is possible no matter how great the content.
Some styles suggest simplicity in their stylistic descriptor, such as Primitivism. This art form plays with simple representations of figures and geometric shapes. In the music there are features which suggest stark and undecorated presentations but are they simple? Let’s begin with its use of tonality. This is usually heard as ‘substitute’ tonality through asserting a given pitch or pitches through repetition, duration and accent. Modes are employed along with octatonic / synthetic scales. These are often used as pairs of modalities or tonalities, and this is the first of the points where the music begins to move away from simplicity. The resulting harmony can form conventional triads but are more regularly stacked to create polychords and clusters. Where the complexity becomes most apparent is in the use of asymmetric meters, and similar sounding cells expand and contract with ever changing time signatures. Different meters may be presented simultaneously to create polymetric events. Taking this mix with additional use of accents, instrumental articulations and rapid alterations of dynamics etc. simplicity is not in play.
Is naivety a quality of art music? Silvestrov has music described as Naïve Musik which is (as most of his work) reflective, post Romantic. The third “Fairy Tale” is available on You Tube
https://www.youtube.com/watch?v=PWZpK9XDsDY
This music is melancholic, has an affinity with Mussorgsky, makes liberal use of repetition, has the quality of a musician improvising around a partial scale of C, D, E flat, F, G. Then we have to consider the title, many composers still use myth as inspiration, but this in conjunction with the term Naïve brings us to child-like innocence rather than the hallucinatory and violent themes of say, the Mabinogion. Innocence brings us to another aspect of simplicity, the ability to create as if unaware of the multitudes of experience available, to deliberately restrain oneself. In the present age to adopt this approach without showing the capability and knowledge of the other could prove problematic to the composer in terms of unwanted criticism. Should you wish to assess your own openness to this situation play Lawrence Crane’s Seven Short Pieces:
https://www.youtube.com/watch?v=MDXxQsEhWWk
Scanning through the various styles of the 20th century onwards one may say at first sight that minimalism is simple on several different levels, particularly when the music is determined by a numerical process, but techniques like the use of polyrhythms and phasing create a wealth of alternatives. As a blueprint minimalist scores may appear simple but they can emerge as multi-layered complexity. If you would like to test your responses to complexity with two works that use polyrhythm listen to Ligeti’s Etude No. 8
https://www.youtube.com/watch?v=QYNCMIHgaaA
and compare it with Reich’s Drumming (part 2)
https://www.youtube.com/watch?v=7P_9hDzG1i0
I would appreciate any comments on their relative merits in terms of the topic under discussion. The following grid outlines the use of polyrhythms in the Ligeti Etude:
This link offers information on the use of polyrhythms in Reich's "Drumming"
http://alimomeni.net/files/documents/momeni_Reich-African-Polythythms.pdf
In my view the most important element to consider when considering complexity is time. Even in music where each parameter is notated the space occupied changes, sometimes dramatically. Listening to familiar repertoire we are always reappraising our expectations. An example that comes to mind is the final section of the final movement of Shostakovich’s 5th symphony, conductors have so many different viewpoints on this music that sometimes I think I am listening to an alternative version. Nurtan and I have been discussing Bernstein’s performances of Mahler after reading Murakami’s Conversations with Ozawa, and the first movement of the fourth is another example of stretched time. When the music has a degree of rhythmic or harmonic freedom, as it frequently does post 1950, the level of reappraisal increases.
Psychology has its own view of simplicity and concerns itself particularly with memory. Take the following patterns, 9, 11, 13, 15, 17, 19, and 5, 12, 19, 48, 20, 15. Which is simple? We would immediately select the first, but it is more complex than it seems. If the second pattern is seen as birth and death dates of a loved one (5th December, 1948 to 2015) the second is simpler, and over a period of time is more likely to be remembered (remembering which number started the sequence when it has no particular meaning makes it difficult to recall). Perhaps we should add to the notion of anticipation the ease of recall after the event, this doesn’t make the music any more simple but affects our perception of the music as being simple.
I would like to offer a table that could be used to classify works leaning towards or away from simplicity. Should you wish to use it I suggest this Schumann work (first section) for a first attempt:
https://www.youtube.com/watch?v=Zfe-UbT6G58&t=314s
and follow this with the Ligeti (web address above).
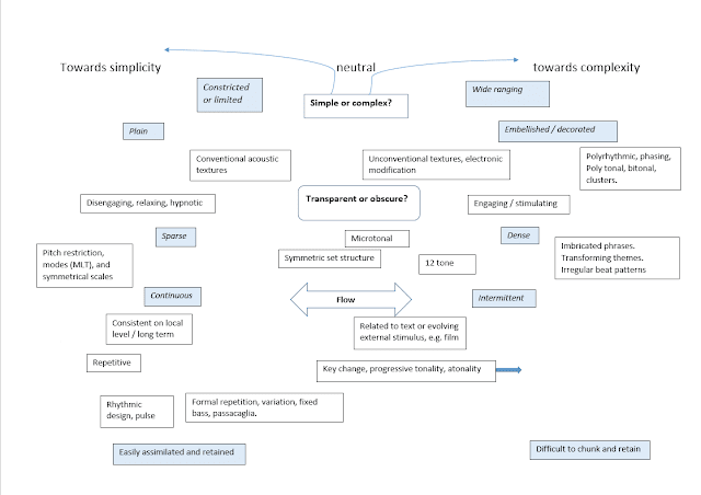
Now let us use the “Towards Simplicity” mind map to assess the complexity of the opening pages of Lemma – Icon – Epigram by Brian Ferneyhough:
https://www.youtube.com/watch?v=odTUqs8rJDg
There is a simplified breakdown of the material on the manuscript below. Double clicking will enlarge the image.
Observing the left hand side of the mind map we can place the pitch construction by pairs of dyads with a semitone characteristic as very simple. There are localised pitch repetitions which form a chain, there are two major repetitions in the opening pages. With repeated listening these are retainable so comparisons and a degree of expectation is established.
The rhythmic elements take us into the realm of the microscopic, grouping 64th notes into triplets, quintruplets etc. or adding a dot to extend the 64th to a 96th. For the average listener such changes do not register, for the composing intention it illustrates a world of stretching and contracting time, like trying to be aware of the changing size of individual snowflakes. This of course does not in itself make the music complex.
In terms of chunking material there is little evidence of imbrication, no counterpoint, transposed events (sequences), so that keeps us on the left hand, simple, side.
Flow is a little more problematic; any material that uses periodic repetition has flow, superficially the music flows, the pairs of semitones become trills, the sense of paragraphs of sound moving to a particular point are all there when one listens. The textures also move towards simplicity, one instrument, no sound processing, and historically we can make comparisons with jazz on one hand and Charles Ives on the other.
There is of course a lot of detail, many events, rather like the snowfall discussed earlier. It stands a whole world away from Satie’s Gnossienn No. 1, but the fact that there are multiple ways of considering simplicity should not take us by surprise.
Rather than closing the blog with conclusions I would like to offer the following table which suggests the flow of information from encountering sound to experiencing it as profoundly moving music. I hope to expand on the matter of “information” in a later blog.
My thanks to the musicians who have offered views on the matter of simplicity and Anthony Littlewood in particular for highlighting the function of order on our perception of what is simple.





No comments:
Post a Comment